Register
Login
Blog
中文
Old BBS
English
插件
FAQ
HKBWS Forum 香港觀鳥會討論區
»
Conservation News 保育資訊
» 邊境禁區的土地規劃 研究工作報告六
‹‹ Last Topic
|
Next Topic ››
Thread
Poll
Trade
Reward
Activity
Debate
Video
Print
[Hong Kong]
邊境禁區的土地規劃 研究工作報告六
HKBWS WY
HKBWS Members
UID
26
Posts
1172
Digest
0
Credits
229
NickName
HKBWS WY
Online
2775 hours
Registered
10/10/2006
Last login
27/08/2021
Send P.M.
Buddy
Offline
1
#
A
A
A
Post at 10/08/2010 15:25
Show author
邊境禁區的土地規劃 研究工作報告六
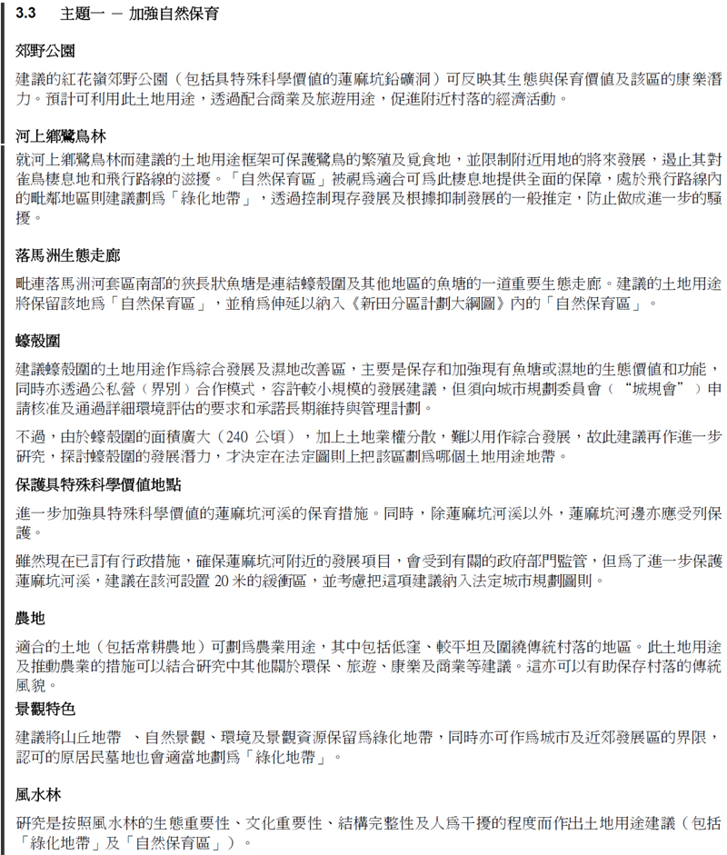
邊境禁區的土地規劃研究
二零一零年七月三十日
工作報告六(建議發展計劃圖)- 摘要 (按此下載詳情)
星島日報7月30日報導
星島日報7月31日報導
1234.jpg
(624.64 KB)
10/08/2010 15:25
UID
26
Posts
1172
Digest
0
Credits
229
NickName
HKBWS WY
Profile
TOP
‹‹ Last Topic
|
Next Topic ››
Forum Jump ...
> Membership Affairs 會員事務
> Library 圖書館
> Activities 活動
> Let's Chirp 百鳥共鳴
> Volunteers Wanted! 義工招募
> New Portal/Forum 新會員網頁/討論區
> 禮品及書籍銷售 Sales of Gifts & Books
> Bird Photography 野鳥攝影
> The Avifauna of HK
> Long Valley 塱原自然保育管理計劃
> Fishpond Conservation 魚塘生態保育
> Crested Bulbul Club 紅耳鵯俱樂部
> Photo Sharing 相片分享
> Regional Programme 區域項目
> HK Bird Atlas香港鳥類分布調查2016-19
> MPNR 米埔自然保護區
> Local 本地
> China 中國
> International 國際
> Conservation News 保育資訊
> Wild Birds & Avian Flu 野鳥與禽流感
> Response to env. issues 對環境議題的回應
> EIA環境影響評估
> Statutory plan, application法定圖則, 申請
> Public consultations公眾諮詢
> ChinaBirdNet 中国观鸟网络
> China Wild Bird Photo Gallery 中國野鳥圖庫
> COS 中國動物學會鳥類學分會
> IBA 重點鳥區
> Mai Po 米埔
> Long Valley 塱原
> Tai Po Kau 大埔滘
> Other Hotspots 其他熱點
> Po Toi 蒲台
> Tsim Bei Tsui 尖鼻咀
> Ng Tung Chai 梧桐寨
> Wetland Park 濕地公園
> Kam Tin 錦田
> Lung Fu Shan 龍虎山
> Penfold 彭福
> Trip Reports 觀鳥報告
> Records Committee Issues 紀錄委員會事務
> Banded Bird Sightings 標記雀鳥回報
> Bird Identification 雀鳥辨識
> BFS 黑臉琵鷺
> Black-eared Kite 鳶(麻鷹)
> White-bellied Sea Eagle 白腹海鵰
> Terns 燕鷗
> Swifts & Swallows 燕與雨燕
> Raptors 猛禽
> Seabirds 海鳥
> Shorebirds 涉禽
> Waterbirds 水鳥
> Landbirds 陸鳥
> Pipits 鷚
> Doves 鳩
> Warblers 鶯
> Sunbirds 花蜜鳥
> Flycatchers 鶲
> Tits 山雀
> Shrikes 伯勞
> Buntings 鵐
> Minivets 山椒鳥
> Bee-eaters 蜂虎
> Hoopoes 戴勝
> Thrushes 鶇
> Crows 鴉
> Books & References 書籍及參考資料
> Gear 器材
Visited forums ...
Crows 鴉
Bird Identification 雀鳥辨識
Member's CP Home
Edit Profile
Credits Operation Log
Public User Groups
Long Valley
BFS
Checklist
Bird Record
Birding HK
Bird Call
Tern Group
Avian Flu
Main
Page Views
User Agents
Posts History
Top Forums
Top Topics
Post Ranking
Credit Ranking
Trade Ranking
Online Time
Team
Moderation Stats
特別通告 Special Announcement