Thread
Print

[Hong Kong] 天水圍115區綜合發展 Comprehensive Development on Tin Shui Wai Area 115

天水圍115區綜合發展 Comprehensive Development on Tin Shui Wai Area 115

公眾就進一步申請提交意見日期為4月19日 (星期二)
Public can comments on the supplementary information of the application on or before 19 April 2011 (tuesday)

http://www.info.gov.hk/tpb/tc/plan_application/A_TSW_49.html

TOP

香港觀鳥會反對上述計劃, 理由如下:

1. 工程範圍位於"濕地緩衝區"內, 亦毗鄰香港濕地公園。擬議發展會減低該地作為緩衝區的作用, 從而對濕地公園及濕地保育區的生態造成負面影響;
2. 擬議發展若獲得批准, 會鼓勵各項發展侵入國際重要的后海灣一帶;
3. 計劃欠缺濕地補償/緩衝方案, 並不符合城市規劃委員會規劃指引12B的要求;
4. 倡議人未有完整交代發展對雀鳥飛行路線的影響;
5. 區議會曾提出並同意該區應留作自然保育。

正式意見將於稍後上載。



The HKBWS will object to the current proposal because:

1. The project area is located within "Wetland Buffer Area" and is adjoining the Wetland Park. The proposed development would damage to functions of the buffer area and hence biodiversity in the Hong Kong Wetland Park and Wetland Conservation Area;

2. The project if approved, encourages further developments encroaching internationally important Deep Bay Area;

3. Wetland compensation/Wetland buffer is absent in the proposal, and thus it does not fulfill the Town Planning Board Guidelines TPB-PG 12B;

4. The applicant have not addressed the flight line impacts of birds comprehensively;

5. The Distric Council has agreed that the area should be designated for Nature Conservation.

The official submission will be uploaded soon.

TOP

剛剛以香港觀鳥會會員身份在網頁發表意見。
請大家也盡快於19日前發表意見!


[ Last edited by Sze at 18/04/2011 03:32 ]

Attachment

天水圍115區意見.jpg (184.77 KB)

18/04/2011 03:14

天水圍115區意見.jpg

TOP

香港觀鳥會的正式意見:
HKBWS's official submission:

HKBWS objection on A_TSW_49.pdf (151.67 KB)

TOP

明天到期!

TOP

Quote:
Original posted by lalan at 19/04/2011 22:13
明天到期!
今天到期才對~!
The Deadline is Today!

TOP

以下是本會的正式意見:
HKBWS's official submission:

HKBWS objection on A_TSW_49.pdf (151.67 KB)

TOP

致:各有關諮詢人士


就規劃申請編號A/TSW/49的核准發展計劃作出修訂 (規劃申請編號 A/TSW/49-1)

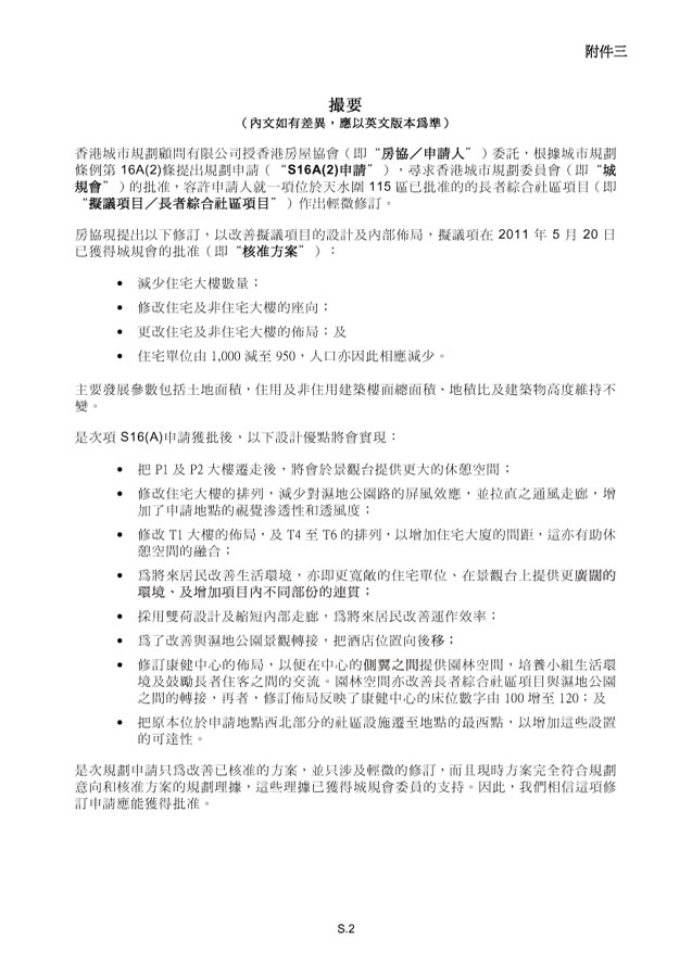
                元朗民政事務處接到城市規劃委員會(下稱「城規會」)通知,指收到一宗根據《城市規劃條例》(下稱「條例」)第16A條提出的規劃申請(編號A/TSW/49-1)。這宗申請關乎對一項於2011年5月20日已獲城規會批准的計劃(規劃申請編號A/TSW/49)所作出的修訂。這宗申請的要點及位置圖載於附件一。已獲批准的總綱發展藍圖及是次修訂的總綱發展藍圖,載於附件二。申請人提交的行政摘要載於附件三。另附件四提供了已獲批准計劃與修訂計劃的概括發展規範的比較。

                如對這宗個案有任何意見,請於本年十月三十日或以前將隨電郵夾附回條(Annex 1 -Info Note for Consultation .doc)傳真至元朗民政事務處(傳真號碼:2474 7261/2449 4653 )。有關意見會連同這宗規劃申請一併提交城規會考慮。如有查詢,請致電 2158 6290或電郵至wlchan@pland.gov.hk與規劃署屯門及元朗規劃處負責人陳先生聯絡,謝謝!

TOP

TOP

本會已向民政事務署表達憂慮:


天水圍第115區的政府土地
擬議綜合住宅及商業發展,包括分層住宅(長者住屋)、酒店、商店及服務行業(包括私營診所)、食肆、住宿機構、訓練中心、教育機構、學校、私人會所及康體文娛場所 - 就規劃申請編號A/TSW/49的核准發展計劃作出修訂
(規劃申請編號 A/TSW/49-1)


香港觀鳥會(「本會」)已在日前就規劃申請編號A/TSW/49向城市規劃委員會提交反對意見。本會雖然對上述發展的建議修訂原則上沒有意見,但本會仍然憂慮該發展對濕地公園以至后海灣一帶濕地造成影響,是次建議修訂亦沒有回應本會先前提出的意見,本會表示失望。

本會的意見綜合如下:

1.        是次修訂雖然輕微減少單位數目,但整體的樓面面積及地積比率沒有變動,本會認為以1.5倍的地積比率於根據城市規劃指引12B劃定的「濕地緩衝區」內發展,密度過高,並不與「濕地緩衝區」的規劃意向相符。
2.        根據城市規劃指引12B,「濕地緩衝區」可以「考慮把這些環境已受破壞的地區列作目標地區,容許在區內進行適當的住宅/康樂發展,藉以鼓勵遷離露天貯物用途及/或修復部分已喪失的魚塘」。可惜,該擬議發展並沒有就改善濕地功能作出任何修訂,卻保留位置建造一個不明用途的人工湖,顯示該地其實有空間可作濕地補償,此人工湖在是次修訂的佈局中仍然保留,本會就此表示非常失望。
3.        擬議發展仍然會對毗鄰的濕地公園帶來負面生態影響,包括影響使用濕地公園的雀鳥的飛行路線、加劇鳥撞問題、晚上造成的光污染影響雀鳥夜棲及其他生物(包括米埔屈翅螢)、增加人類活動帶來的騷擾等,原有的30米緩衝區只能非常有限地減低發展對濕地的影響,是次修訂沒有就此增加緩衝區大小,亦沒有減低住宅高度及密度,本會對此表示失望。

是次的修訂並沒有解決或減低以上影響,本會重申反對擬議的綜合住宅及商業發展。

TOP

Thread